Агрегатор идей для успешного рекрутинга
Скрипты
Стратегия
Возьми отпуск от всех дел на 30 дней.
Фокус на Modul Life 24/7
На кону от 250 000 Р в первый месяц
Материалы
ВНИМАНИЕ! ЭТА ИНФОРМАЦИЯ ПРЕДНАЗНАЧЕНА ТОЛЬКО ДЛЯ СОЗДАТЕЛЕЙ ПАРТНЕРСКОЙ СЕТИ
Делаем все, чтобы ваш бизнес был эффективным
БИЗНЕС
МАТЕРИАЛЫ
СКРИПТЫ
НАСТРОЙ
Простые правила
рекрутинга
Выбираете вы, а не вас.
Ориентир на общие цели, задачи , ценности и готовность к командной работе.
Главный критерий выбора - эффективность и продуктивность кандидата
Первое, на что ты должен быть нацелен после оплаты стартового пакета - рекрутинг. И это не зависит от стоимости пакета или формы его оплаты. Став партнерами мы включаемся в реализацию главной задачи компании - построение партнерской сети.

Предложенные нами алгоритмы и инструменты рекрутинга, призваны создать тебе команду из десяти партнеров первой линии уже в первый месяц. Это наш общий ориентир. В идеале, ты должен сам быть заинтересован в полном погружении в бизнес на первые 90 дней. Мы настойчиво пропагандируем принцип "Хороший спонсор достается тому, кто его достает". Только так ты запустишь свою большую денежную машину, получая на старте максимальное внимание аплайн.

Здесь никто не будет жить твоими обстоятельствами. Мы живем общими целями и задачами. Заплатил деньги? Наша задача помочь тебе их вернуть и выйти в прибыль. Если эта задача не совпадает с твоей, мы убираем фокус с твоих проблем и идем помогать тем, кому нужна наша помощь и внимание. Жестко? Это бизнес.
Что важно знать о бизнесе?
Компания ООО "Модуль Лайф" (коммерческое название Modul Life), была основана в 2019 году. Основатель, автор идеи и бессменный Президент компании - Василий Мотовилов.

Компания первой в мире предложила формат продвижения банковских продуктов по системе многоуровневого маркетинга.

Компания сотрудничает с банками из ТОП - 10 банков РФ. По итогам 2022 года вошла в ТОП - 5 банковских агентств, заняв почетное 4 место.
Основатель и руководитель компании, успешный предприниматель и общественный деятель и с 23-летним опытом, Василий Мотовилов.

Член общероссийской общественной организации малого и среднего предпринимательства "Опора России".

Выпускник "Школы Губернаторов" при ВШГУ. Находится в кадровом резерве ВШГУ.
Modul Life - это Клуб. Клуб продвинутых кард - серферов, людей, знающих все о банковских продуктах и пользующихся ими филигранно, виртуозно, с максимальным профитом для себя.

Как стать членом нашего Клуба? Приобрести клубную карту Skill Box Basic или Skill Box Profy.

Помнишь, что советуют сделать людям, мечтающим изменить свою жизнь, пробить свой финансовый потолок, выйти на новый уровень? Все верно - сменить окружение.

Клубная карта Modul Life - это твой билет в новую жизнь. Это то окружение, которое будет менять твое финансовое мышление, помогая оттачивать новые навыки, делясь фишками, лайфхаками, инсайтами, оказывая тебе поддержку, радуясь твоим успехам и достижениям.

Участники нашего Клуба инвесторы, эксперты, предприниматели, юристы, банкиры, финансисты. Теперь, это и твое окружение, которое непременно приведет тебя к тем финансовым целям, о которых раньше ты не смел и мечтать.

Skill Box - сокровищница навыков, которая будет открываться перед тобой, приближая твои новые и новые цели. Дерзни мечтать. Мечты сбываются!

Техническое описание этих пакетов ты можешь посмотреть в соответствующем разделе каталога. Здесь мы просто хотим еще раз тебя поздравить. Ты стал Членом Крутого Клуба.
В основе системы выплаты вознаграждения в Modul Life лежит простая линейная десятиуровневая партнерская программа, с учетом динамической компрессии.

Только по основной системе выплаты вознаграждения компания выплачивает в сеть 80% объема.

Действует система экстра - бонусов. Это денежные выплаты за достижение карьерных рангов и построение команды, Travel, авто и жилищные бонусы.
В отличие от компаний продвигающих продукты или услуги сторонних организаций, в стартовые пакеты Modul Life включен важный нематериальный актив в виде опыта, наработок, авторских материалов компании, созданных совместно с лидерским советом и активными партнерами компании. Это колоссальный труд людей, оказавшихся у истоков зарождения нового тренда.
Работаем по скриптам
Простые правила
общения
Всегда обращайся к человеку уважительно и по имени.
Контролируй эмоции. Помни - любой результат для тебя, положительный.
Держи в фокусе цель диалога. Прострой сценарий разговора до его начала.
Давай поиграем в ролевую игру. Я принимаю тебя на работу с испытательным сроком в один месяц. Это стандартный испытательный срок для руководителя. А перед тобой и стоит задача вырасти в руководителя своей партнерской группы.

Зарплата на испытательный срок - от 100 000 Р.

Кстати, так тебе проще будет добиться понимания членов семьи. Зарплата же.

Как ты понимаешь, здесь не стоит вопрос, есть ли у тебя время? Тебе предстоит его найти или, включив тайм - менеджмент, изыскать ресурсы, чтобы по окончании срока удержаться на работе с окладом от 250 000 Р.

Задача - 10 контрактов за первый месяц.
Вариант скрипта по шаблону робота - обзвонщика
Создание скриптов стало итогом анализа разговоров с большим числом людей по теме продаж. В результате были выявлены типовые ответы и типовые возражения, отработка которых и легла в логику написания скриптов. По сути - любой разговор предсказуем.

На старте мы ставим перед собой простую задачу - перевести текстовое сообщение в живой диалог, познакомить кандидата с нашим предложением и выявить свою целевую аудиторию (ЦА). Собственно, только с ЦА мы в последующем и будем работать.

Хочу обратить твое внимание на скрипт, составленный по мотивам скрипта робота обзвонщика. Он написан профессионалами. И знаешь, он работает. Если не брать в расчет "бывалых", раскусивших звонок от робота, все остальные вступают с Анастасией в реальный разговор, который, в 90% случаев приводит к согласию получить информацию. Это понятно, что из тех, кто выразил свое согласие 80% не найдут времени ее посмотреть, 20% посмотрят и 5% из них проявят интерес. То есть, закон Парето будет включаться на любом этапе. Именно для этого нам на старте нужны технологии, которые помогут быстро, комфортно и эффективно отработать статистику.

Замечу, результат не зависит от метода. Если ты предпочтешь делать бизнес "по своему", ты отработаешь свою статистику по закону Парето, но при этом потратишь больше времени и, возможно, получишь еще и моральные издержки, расстроишься, дойдешь до фазы "это никому не нужно" и сдашься до получения результата. Скрипты - это система, упрощающая старт в бизнесе. Она, как жернова, позволит "перемолоть" сотни контактов без напряжения, раздражения и разочарования. Отделит "зерна от плевел" и позволит тебе сфокусироваться на общении с заинтересованными кандидатами, соответствующими твоим критериям. О критериях мы поговорим чуть ниже.

И, кстати, те, кто предпочитают работать по своему, при всякой неудаче меняют методы, делают, то так, то сяк. А каждый метод, как ты понимаешь, отрабатывает свою статистику. Именно поэтому партнеры разных компаний, наделенные "креативным мышлением", изобретающие велосипед и работающие бессистемно, никогда не создают той первой линии, которая бы удержала их в бизнесе или привела к созданию большой команды с соответствующими чеками.
Сценарий "У тебя есть знакомые сетевики..."
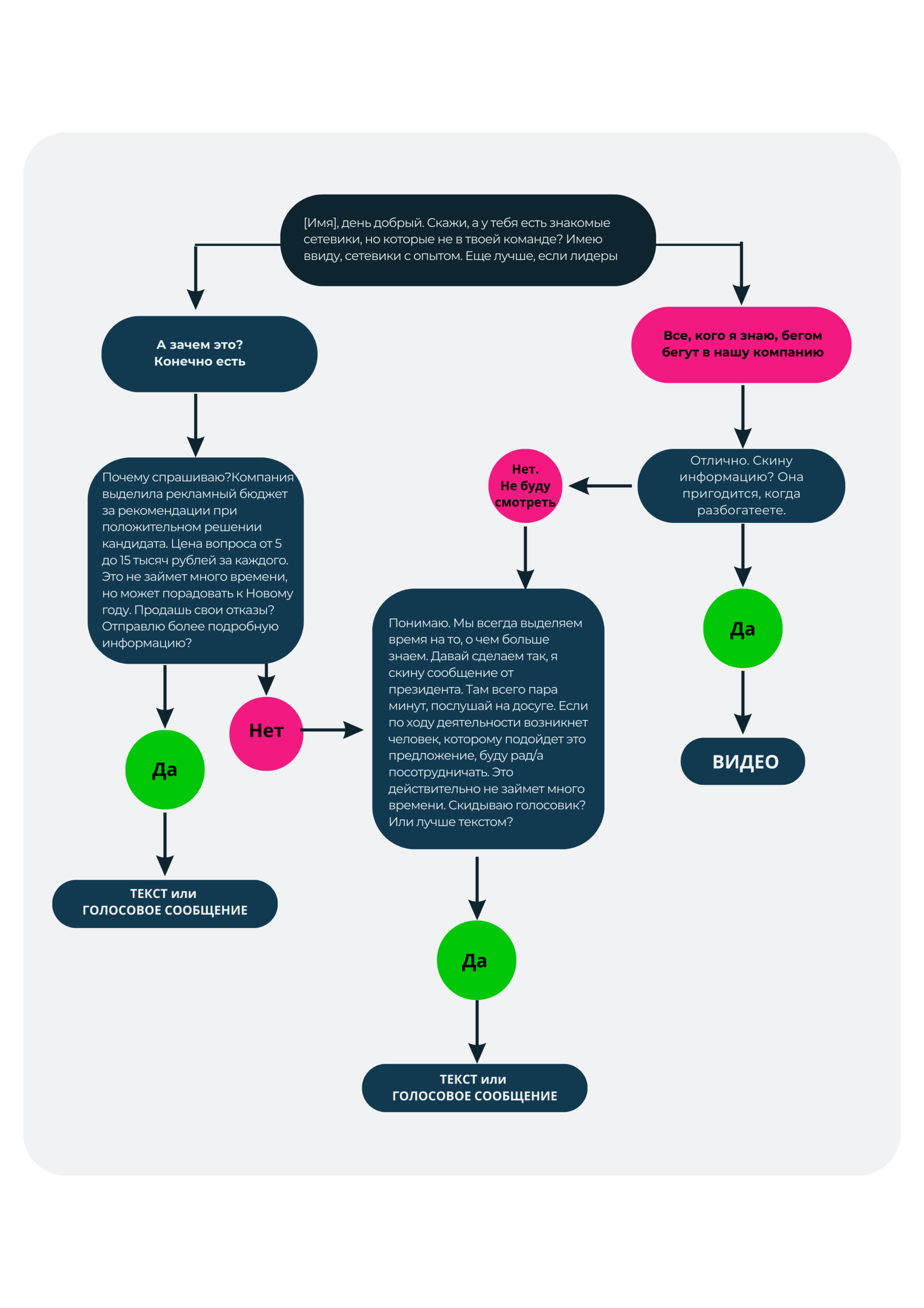
[имя], день добрый. Скажи, а у тебя есть знакомые сетевики, но которые не в твоей команде? Имею ввиду, сетевики с опытом. Еще лучше, если лидеры)
Почему спрашиваю?Компания выделила рекламный бюджет за рекомендации при положительном решении кандидата. Цена вопроса от 5 до 15 тысяч рублей за каждого. Это не займет много времени, но может порадовать к Новому году. Продашь свои отказы? Отправлю более подробную информацию?
Приветствую вас. Меня зовут Василий Мотовилов. Я президент сетевой компании. Мне известно, что вы сейчас заняты своим проектом, поэтому не приглашаю вас в нашу компанию. Я предлагаю вам заработать на ваших связях.

Смотрите, в настоящий момент мы проводим переговоры с опытными сетевыми лидерами, которые войдут в президентскую команду по России и Казахстану. Кто нас интересует? Это, прежде всего лидеры, с командой более 1000 человек или опытом построения таких команд. Мы готовы рассмотреть для них специальные или даже эксклюзивные условия работы.

Мы понимаем, что в сетевом бизнесе главный актив это люди, и, конечно же, это люди с лидерской позицией, поэтому мы будем инвестировать в них деньги и другие наши ресурсы. Например, таким лидерам мы сразу после старта начисляем на кабинет до 500 тысяч рублей, а также готовы рассматривать варианты компенсации аренды офиса, автокредита или ипотеки.

В чем суть моего предложения к вам. Наверняка в вашем окружении есть люди, которые не пошли в ваш бизнес по тем или иным причинам. Я предлагаю вам заработать на них. Как? Просто соедините нас с ними. Мы сами проведем с ними переговоры и заплатим вам до нескольких тысяч рублей. Если вы готовы заработать таким образом, то просто запросите у нашего партнера, который прислал вам это сообщение, наш вариант предложения для новых лидеров. Благодарю вас за внимание. Всего вам доброго.
1
2
3
Возражение - нет времени

Понимаю. Мы всегда выделяем время на то, о чем больше знаем. Давай сделаем так, я скину сообщение от президента. Там всего пара минут, послушай на досуге. Если по ходу деятельности возникнет человек, которому подойдет это предложение, буду рад/а посотрудничать. Это действительно не займет много времени. Скидываю голосовик? Или лучше текстом?
Сообщение от Президента подготовлено в формате голосового сообщения, но некоторые сетевики пользуются программами, ограничивающими возможность их прослушивать. Знаю, потому что столкнулась с таким и поэтому подготовила конспект сообщения.

Опять же, помни, что скрипт - не скрижаль Моисея. Это шаблон сообщения, который, ситуационно, может и должен быть скорректирован. Например, с кем-то ты на "ты", а с кем - то на "вы". Мужчина - женщина. Кто-то послушает, а кто-то почитает. Здесь имеет смысл быть аккуратным и корректировать текст по ходу общения, или, составить таблицу с вариантами скриптов, учитывая все возможные версии, чтобы по ситуации Copy - Past (скопировал - вставил).

Ниже мы рассмотрим возможные ветки в сценарии работы по этому скрипту, вероятные вопросы, возражения и приведем ответы на них.
F.A.Q
Напомню тебе еще раз про закон Парето. 80% тех, к кому ты обратишься, ответят тебе отказом. Что это значит? Ничего. Так работает рептильный мозг и люди, даже не задумываясь, отрицают любую новую вводную.

20% проявят природное любопытство.

5% найдут твое предложение соответствующим их внутреннему запросу. Остальные подключатся позже.
ВОЗРАЖЕНИЯ
Какие используем материалы?
Помимо видео материалов, мы подготовили для вас очень простой и эффективный формат для работы - голосовые сообщения.

Они записаны членами лидерского совета, хедлайнерами и Президентом компании, в качестве ответов на самые часто задаваемые вопросы. Из предложенного архива сообщений, вы можете выбрать сообщение, максимально подходящее по содержанию, стилю, звучанию, и просто переслать его своему кандидату.
Архив голосовых сообщений
Создаем позитивный настрой
Надеюсь, ты уловил, что рекомендованный скрипт довольно прост, он имеет хорошую конверсию и именно поэтому рекомендован для отработки статистики на старте. С ним работать легко. Он почти не предполагает сложную. отработку возражений, не содержит "предложения в лоб" и длительного этапа утепления.

Безусловно, используя такой подход мы предполагаем, что человек, к которому мы обращаемся, проявит интерес к тому, что мы предлагаем ему порекомендовать своим знакомым. Но, чтобы этот инструмент привел к должному результату, необходимо немного подготовки и правильного настроя. Об этом чуть ниже.
Этапы подготовки
к работе
Прочитай внимательно скрипты диалога и ответов на вопросы.
Отрепетируй диалог со спонсором.
Пройдись по схеме и зафиксируй возможные сценарии диалога.
Скрипт, с которым нам с тобой придется работать, может быть использован, как текст для сообщений или, как голосовой скрипт. то есть, набираем номер телефона и смело его произносим. Главное, делать это спокойно, уверено, с среднем темпе и не с целью обсудить, а с целью проинформировать, получить ответ и поделиться информацией для ознакомления. Как сделать свой голос надежным инструментом для работы - смотри в видео.
Целевая аудитория
ЦА - это группа людей со схожими характеристиками и запросами, которые может закрыть предложение от компании. В нашем случае целевая аудитория разделяется на две группы: сетевики, которые монетизировать свой список контактов, вторая - сетевики, готовые рассмотреть предложение о присоединении к бизнесу.
Главная задача первого касания - ВЫЯВЛЕНИЕ БАЗОВОЙ ПОТРЕБНОСТИ.

Большим заблуждением является придание этому этапу иных смыслов. В первое касание не входят уговоры, убеждения, отработка возражений. По сути, коротко этот этап можно описать так : "Оставлю информацию? Да? Нет? - следующий".
Рекомендатель
Это человек из твоего теплого круга, с опытом работы в сетевом бизнесе, не зависимо от квалификации и стажа.
Задача - собрать рекомендации на условиях выплаты гонорара за положительное решение кандидата, в размере, соответствующем стоимости стартового пакета и потенциала кандидата.

Цель - касание с участником твоего списка контактов, без "предложения в лоб".
Список материалов для Рекомендателя:
- голосовое сообщение от Василия Мотовилова (или конспект текста);
- голосовое сообщение от Василия Мотовилова для кандидата;
- Информация о партнерской программе (по запросу);
- видео-ролик о компании (по запросу);
- полная презентация (по запросу).
Голосовое сообщение для кандидата от Президента компании, содержит краткое описание условий сотрудничества и предложение о встрече для обсуждения деталей сотрудничества.

ТЫ НЕ ПРОВОДИШЬ ПРЕЗЕНТАЦИЙ, НЕ ОТВЕЧАЕШЬ НА ВОПРОСЫ.

ТВОЯ ЗАДАЧА - ПРОСТО ОРГАНИЗОВАТЬ ВСТРЕЧУ КАНДИДАТА С ТВОИМ АПЛАЙН ЧЛЕНОМ ЛИДЕРСКОГО СОВЕТА или, через твоего вышестоящего спонсора, С ПРЕЗИДЕНТОМ КОМПАНИИ (в зависимости от статуса кандидата).
Made on
Tilda